首页
做题入口
联系客服
当前位置:
首页
»
规范速查
»
规范
»
火灾自动报警系统设计规范 GB50116-2013
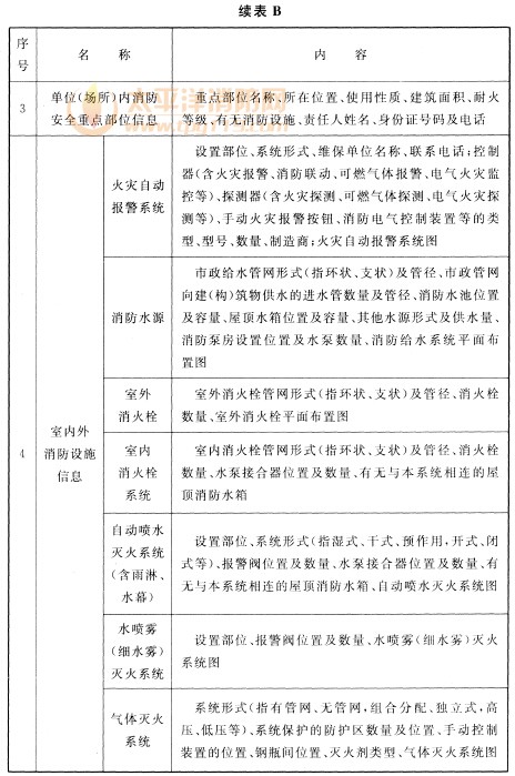
附录B 消防安全管理信息表
附录B 消防安全管理信息表
下一篇:
附录C 点型感温火灾探测器分类
上一篇:
附录A 火灾报警、建筑消防设施运行状态信息表
太平洋消防网免责声明:
凡注明来源本网的所有作品,均为本网合法拥有版权或有权使用的作品,欢迎转载,注明出处。非本网作品均来自互联网,转载目的在于传递更多信息,并不代表本网赞同其观点和对其真实性负责。
0
条评论
网友评论
目录索引
引用标准名录
本规范用词说明
附录G 按梁间区域面积确定一只探测器保护的梁间
附录F 不同高度的房间梁对探测器设置的影响
附录E 探测器安装间距的极限曲线
附录D 火灾探测器的具体设置部位
附录C 点型感温火灾探测器分类
附录B 消防安全管理信息表
附录A 火灾报警、建筑消防设施运行状态信息表
12.4 高度大于12m的空间场所
12.3 电缆隧道
12.2 油罐区
12.1 道路隧道
12 典型场所的火灾自动报警系统
11.2 室内布线
11.1 一般规定
11 布线
10.2 系统接地
10.1 一般规定
10 系统供电
9.5 电气火灾监控器的设置
9.4 独立式电气火灾监控探测器的设置
9.3 测温式电气火灾监控探测器的设置
9.2 剩余电流式电气火灾监控探测器的设置
9.1 一般规定
9 电气火灾监控系统
8.3 可燃气体报警控制器的设置
8.2 可燃气体探测器的设置
8.1 一般规定
8 可燃气体探测报警系统
7.6 应急广播的设置
7.5 火灾向警报器的设置
7.4 家用火灾报警控制器的设置
7.3 火灾探测器的设置
7.2 系统设计
7.1 一般规定
7 住宅建筑火灾自动报警系统
6.11 防火门监控器的设置
6.10 火灾报警传输设备或用户信息传输装置的设
6.9 消防控制室图形显示装置的设置
6.8 模块的设置
6.7 消防专用电话的设置
6.6 消防成急广播的设置
6.5 火灾警报器的设置
6.4 区域显示器的设置
6.3 手动火灾报警按钮的设置
6.2 火灾探测器的设置
6.1 火灾报警控制器和消防联动控制器的设置
6 系统设备的设置
5.4 吸气式感烟火灾探测器的选择
5.3 线型火灾探测器的选择
5.2 点型火灾探测器的选择
5.1 一般规定
5 火灾探测器的选择
4.10 相关联动控制设计
4.9 消防应急照明和疏散指示系统的联动控制设计
4.8 火灾警报和消防应急广播系统的联动控制设计
4.7 电梯的联动控制设计
4.6 防火门及防火卷帘系统的联动控制设计
4.5 防烟排烟系统的联动控制设计
4.4 气体灭火系统、泡沫灭火系统的联动控制设计
4.3 消火栓系统的联动控制设计
4.2 自动喷水灭火系统的联动控制设计
4.1 一般规定
4 消防联动控制设计
3.4 消防控制室
3.3 报警区域和探测区域的划分
3.2 系统形式的选择和设计要求
3.1 一般规定
3 基本规定
2 术语
1 总则
前言
微信公众号
微信公众号
客服微信
客服微信